2025 年度法院党支部书记抓基层党建述职报告各位领导、同志们:根据要求,现将本人 2025 年度抓基层党建工作情况报告如下。一、履职情况...
2025 年县纪委监委主任民主生活会“五个带头”对照检查发言材料同志们:根据本次民主生活会的要求,会前,我深入学习贯彻习近平新时代中国...
在法院院长、检察院检察长与政协委员协商座谈会上的发言材料汇编(10 篇)目录1.打通司法堵点为民营经济发展“舒筋活血”22.以法治力量护航...
某法院党组书记、院长在“司法能力作风提升年”工作推进会会议上的讲话同志们:今天,我们召开全院“司法能力作风提升年”工作推进会,主要...
院长在全市法院 2025 年上半年司法审判数据分析研判会商会上的讲话同志们:今天,我们召开全市法院 2025 年上半年司法审判数据分析研判...
在 XX 市法院院长座谈会暨 2025 年上半年工作总结会上的讲话同志们:今天,我们在这里召开全市法院院长座谈会暨 2025 年上半年工作总结...
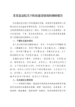
某某县法院关于队伍建设情况的调研报告队伍建设是法院工作的根基和灵魂,成效好坏直接影响人民群众的合法权益能否顺利实现,关乎社会和谐稳...
法院纪检干部 2025 年度个人述职述廉报告 根据组织安排,现将本人 2025 年度履职、廉洁及学习情况报告如下。一年来,在院党组的坚强领...
法院系统学习贯彻党的二十届四中全会精神研讨发言——凝心聚力担使命,司法为民谱新篇尊敬的各位领导、同志们:在全面建设社会主义现代化国...
— 1 —法院院长学习《中国共产党思想政治工作条例》心得体会近日,我所在的 XX 单位组织了党组理论学习中心组会议,专题学习了新印发的...
法院领导班子 2025 年度民主生活会个人对照检查发言提纲(2025 年 XX 月 XX 日)XXX(职务、姓名)根据中央和上级法院关于开好 202...
法院干警学习《总书记谈治国理政》第五卷的心得体会(精品)尊敬的各位领导、各位同事:大家好。今天能有这个宝贵的机会,围绕学习《XXX 谈...
县法院优化法治化营商环境工作情况和下一步打算汇报近年来,我院坚决落实中央、省、市、县委关于优化营商环境的决策部署,牢固树立“法治是...
以“五个进一步到位”为航标,勇毅前行铸法院新辉煌——法院干警“五个进一步到位”交流研讨发言材料尊敬的各位领导、亲爱的同事们:按照中...
法院党委关于八项规定学习教育的评估报告法院党委始终以政治建设为核心,将八项规定学习教育评估视为检验忠诚、改进作风、提升司法效能的重...
法院 2025 年上半年政治生态分析报告一、2025 年上半年政治生态建设有关情况总结(一)恪守政治忠诚情况。一是强化政治理论学习。始终将...
厚植精神沃土 锻造新时代法院铁军中央八项规定出台十二年来,以*同志为核心的党中央以“徙木立信”的政治勇气和“抓铁有痕”的政治定力,...
区法院院长在 2025 年区法院党风廉政建设和反腐败工作会议暨警示教育大会上的讲话同志们:今天,我们召开全区法院党风廉政建设和反腐败工...
2026 年法院机关意识形态工作要点2026 年市中级人民法院机关意识形态工作的指导思想是:坚持以习近平新时代中国特色社会主义思想为根本遵...
同志们:过去的一年,XX 自贸区法院在中院党组的坚强领导下,在分党组的正确带领下,全体干警以大局为重、以工作为先,辛勤付出,扎实工作...

