电脑桌面
添加精选公文网到电脑桌面
安装后可以在桌面快捷访问

XX镇人大主席正确政绩观学习教育个人对照查摆问题清单.docxVIP专享

XX镇人大主席正确政绩观学习教育个人对照查摆问题清单.docx_第1页
1/5
XX镇人大主席正确政绩观学习教育个人对照查摆问题清单.docx_第2页
2/5
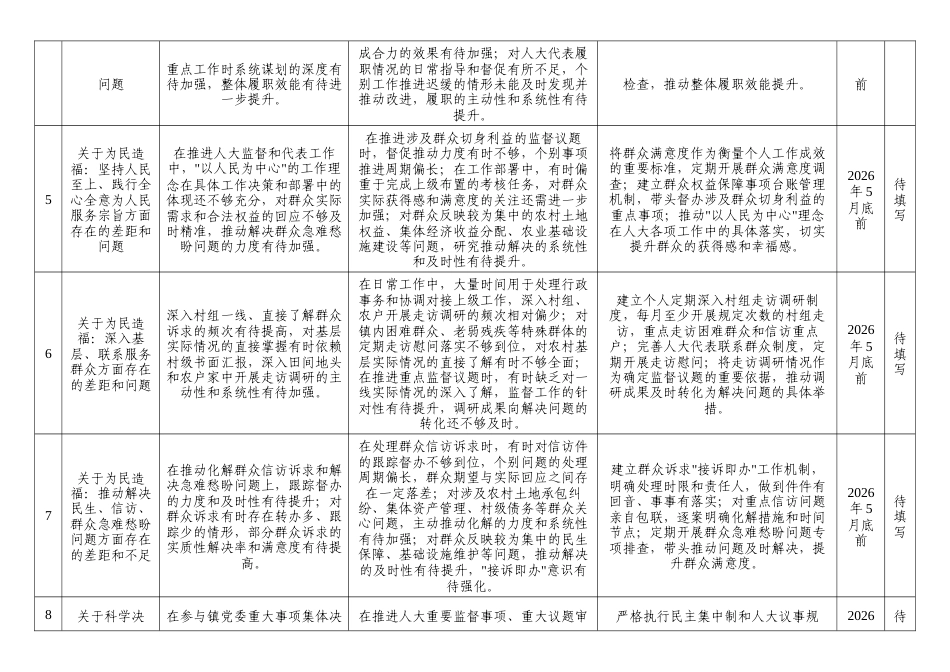
XX 镇人大主席树立和践行正确政绩观学习教育个人对照查摆问题清单(通用版)序号对照条目存在问题具体表现整改措施整改时限整改成效1关于立党为公:落实党的大政方针和党中央重大决策部署方面存在的差距和问题在...

1、当您付费下载文档后,您只拥有了使用权限,并不意味着购买了版权,文档只能用于自身使用,不得用于其他商业用途(如 [转卖]进行直接盈利或[编辑后售卖]进行间接盈利)。
2、本站所有内容均由合作方或网友上传,本站不对文档的完整性、权威性及其观点立场正确性做任何保证或承诺!文档内容仅供研究参考,付费前请自行鉴别。
3、如文档内容存在违规,或者侵犯商业秘密、侵犯著作权等,请点击“违规举报”。

碎片内容

XX镇人大主席正确政绩观学习教育个人对照查摆问题清单.docx

您可能关注的文档

确认删除?