电脑桌面
添加精选公文网到电脑桌面
安装后可以在桌面快捷访问

2026 国企版政绩观学习教育问题整改台账(班子).xlsxVIP专享

2026 国企版政绩观学习教育问题整改台账(班子).xlsx_第1页
1/18
2026 国企版政绩观学习教育问题整改台账(班子).xlsx_第2页
2/18
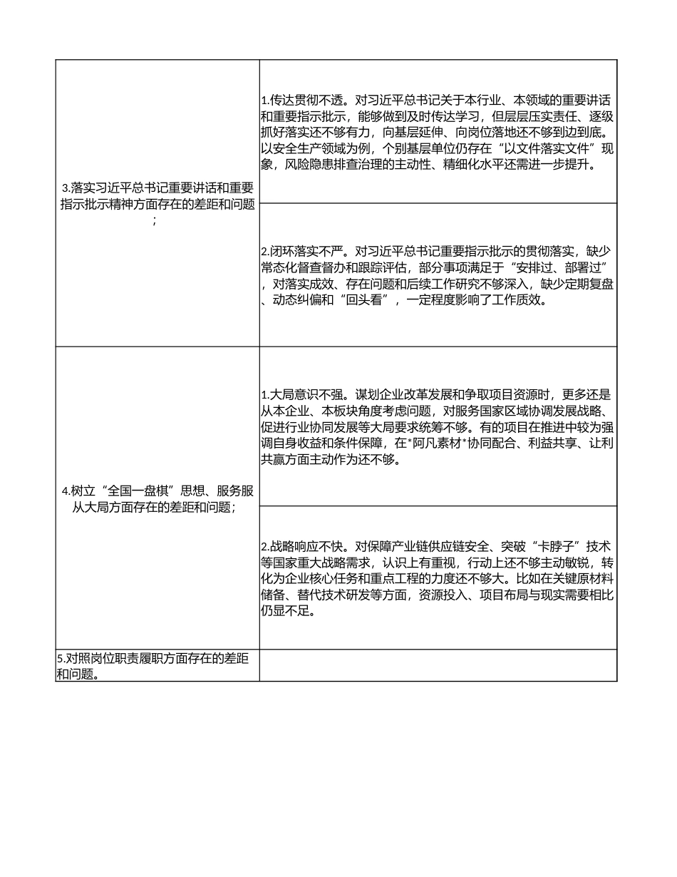
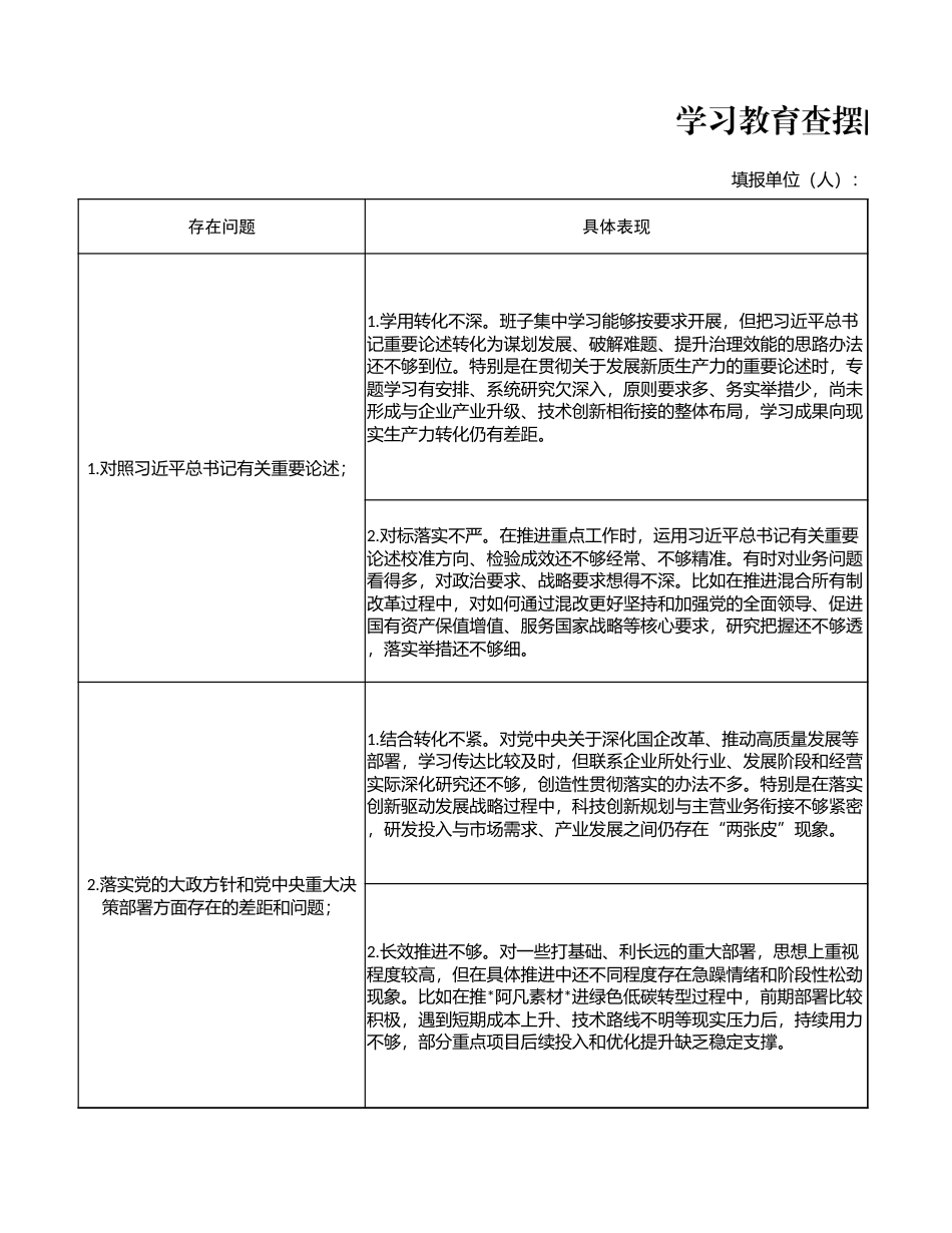
学习教育查摆问题清存在问题具体表现填报单位(人):*** 1.对照习近平总书记有关重要论述;1.学用转化不深。班子集中学习能够按要求开展,但把习近平总书记重要论述转化为谋划发展、破解难题、提升治理效能的思...

1、当您付费下载文档后,您只拥有了使用权限,并不意味着购买了版权,文档只能用于自身使用,不得用于其他商业用途(如 [转卖]进行直接盈利或[编辑后售卖]进行间接盈利)。
2、本站所有内容均由合作方或网友上传,本站不对文档的完整性、权威性及其观点立场正确性做任何保证或承诺!文档内容仅供研究参考,付费前请自行鉴别。
3、如文档内容存在违规,或者侵犯商业秘密、侵犯著作权等,请点击“违规举报”。

碎片内容

2026 国企版政绩观学习教育问题整改台账(班子).xlsx

您可能关注的文档

确认删除?